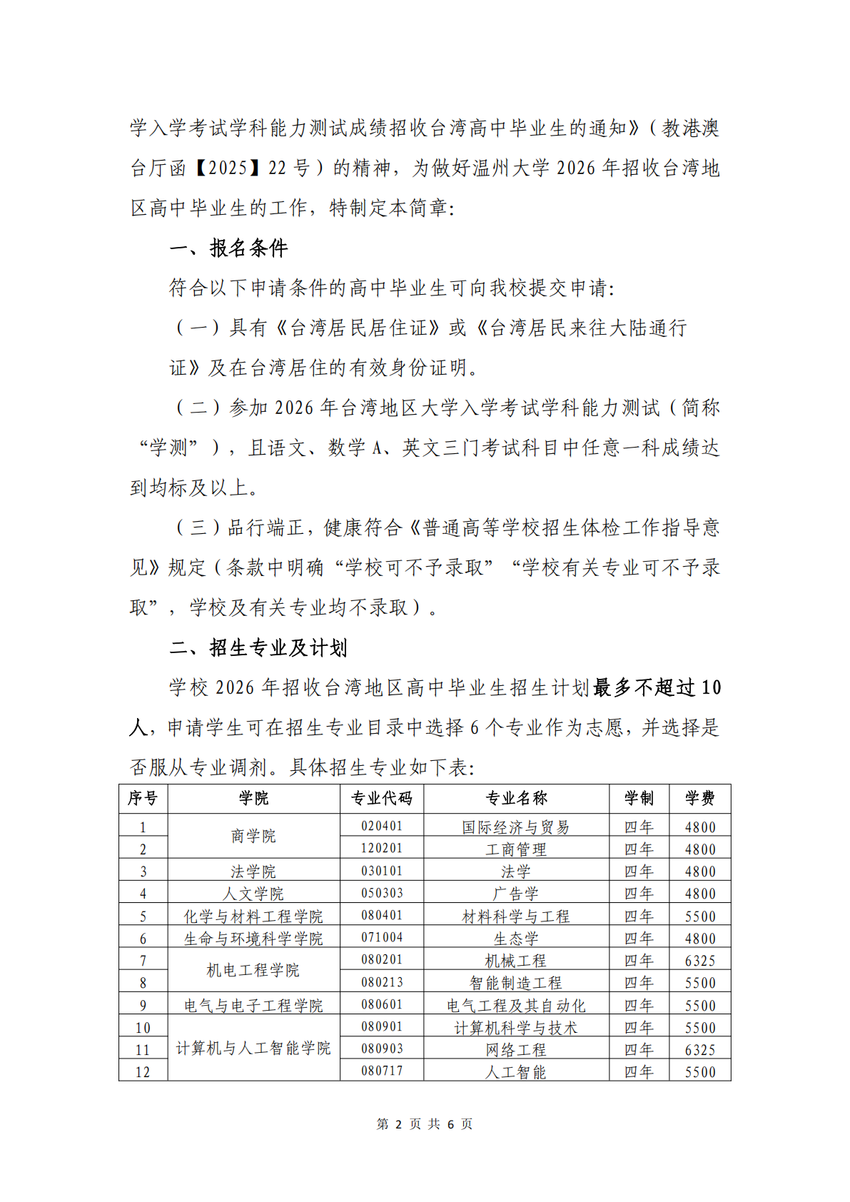
温州大学2026年依据台湾地区学测成绩招收台湾高中毕业生招生简章
院校招生办公室
发布日期:2026年1月10日










院校招生办公室






招生简章
2026年 : 温州大学2026年依据台湾地区学测成绩招收台湾高中毕业生招生简章
2025年 : 温州大学2025年退役大学生士兵免试专升本招生章程
2024年 : 温州大学2024年免试招收台湾地区高中毕业生招生简章
2023年 : 温州大学2023年专升本招生简章
2022年 : 温州大学2022年报考指南 / 招生简章
2021年 : 温州大学2021年第二学士学位招生简章



大学志 * 整理招生信息 *