华南师范大学2026年三二分段专升本转段招生简章
院校招生办公室
发布日期:2026年1月20日
















院校招生办公室












招生简章
2026年 : 华南师范大学 2026 年依据台湾地区大学入学考试学科能力测试成绩招收台湾高中毕业生简章
2026年 : 华南师范大学 2026 年运动训练专业招生简章
2026年 : 华南师范大学2026年高水平运动队招生简章
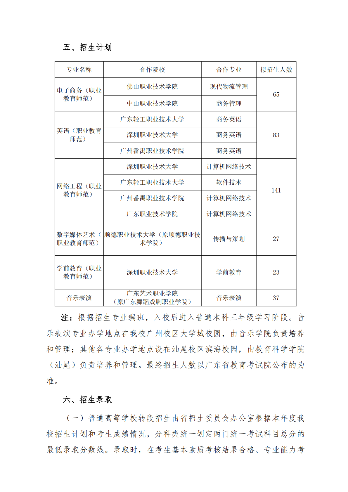
2026年 : 华南师范大学2026年三二分段专升本转段招生简章
2026年 : 华南师范大学2026年招收香港中学文凭考试学生招生章程
2026年 : 华南师范大学2026年中国普通高等学校联合招收澳门保送生简章
2025年 : 华南师范大学2025年三二分段专升本转段招生简章
2024年 : 华南师范大学2024年第二学士学位招生简章
2024年 : 华南师范大学2024年澳门保送生招生简章
2023年 : 华南师范大学2023年高水平运动队招生简章
2023年 : 南师范大学2023年运动训练专业招生简章



大学志 * 整理招生信息 *